f6e0564c
 
 Вход |  Регистрация
 
   
 


 

5 ноября

Электронный балласт с регулировкой яркости и входным напряжением 24 В DC

Установки с солнечными панелями на крышах становятся все более популярными по мере того как спрос на экологичные устройства растет, а их стоимость снижается. Поскольку выходной ток таких установок постоянный, необходимы электронные устройства с постоянным входным напряжением питания. В статье представлена схема электронного балласта с регулировкой яркости и DC-входом для люминесцентного освещения. Рассматривается также новый метод регулировки яркости с обратной связью в диапазоне 100…10%.



Электронные балласты с переменным входным напряжением питания

Традиционно схемы электронного балласта проектируются для работы от переменного напряжения энергосети. Стандартные значения входного напряжения составляют 120 В АС (в США и Японии) и 220 В АС (в Европе и Азии). Для преобразования низкочастотного входного переменного напряжения сети в высокочастотное напряжение для люминесцентных ламп применятся 5-каскадное решение. В первом каскаде (см. рис. 1) фильтр электромагнитных помех блокирует шум балласта от попадания на вход. Во втором каскаде применяется стандартный полномостовой выпрямитель для преобразования переменного напряжения в двухполупериодное выпрямленное напряжение. На третьей ступени используется повышающий каскад AC/DC, который преобразует это напряжение в более высокое постоянное напряжение шины.
Повышающий каскад управляется таким образом, чтобы форма и фаза тока соответствовали форме и фазе входного переменного напряжения сети. Это необходимо для достижения высокого коэффициента мощности и низкого суммарного коэффициента гармоник (THD) на входе. В четвертом каскаде используется полумостовая коммутационная цепь, преобразующая постоянное напряжение шины в высокочастотный сигнал прямоугольной формы со стандартной частотой 50 кГц. На пятом этапе применяется последовательный или параллельный резонансный контур для разогрева, зажигания, запуска и регулировки яркости лампы.
При работе балласта от постоянного входного напряжения необходимость во входном выпрямителе отпадает, и схема упрощается. В схеме появляются и другие изменения, связанные с тем, что входное постоянное напряжение существенно меньше стандартных значений переменного напряжения (при одинаковых значениях выходной мощности). Для выбора подходящего решения мы проведем сравнительный анализ двух топологий.
Две схемы электронного балласта с постоянным входным напряжением
Мы сравним две топологии схем: повышающий каскад с полумостовым выходным резонансным контуром и пушпульный повышающий каскад с выходным резонансным контуром. Топология повышающего каскада схожа с той, которая применяется в решении с переменным входным напряжением (см. рис. 1), но в данном случае отсутствует выпрямительный каскад.

Рис. 1. Блок-схема балласта без регулировки яркости с переменным входным напряжением

Постоянное напряжение поступает со входа на фильтр электромагнитных помех, а затем напрямую в повышающий каскад. 24-В напряжение повышается до 400 В на шине, а затем преобразуется в высокочастотный (ВЧ) сигнал прямоугольной формы с помощью полумостовой коммутационной цепи. Это напряжение питает выходной резонансный контур, управляющий лампой. В пушпульной конфигурации (см. рис. 2) используется повышающий трансформатор для преобразования входного напряжения 24 В в высоковольтное ВЧ-напряжение прямоугольной формы за один этап.

Рис. 2. Блок-схема пушпульного балласта без регулировки яркости с постоянным входным напряжением

Топология повышающего каскада схожа с решением, в котором на вход подается переменное напряжение, за исключением того, что габариты цепи повышающего преобразователя другие из-за более высокого коэффициента преобразования и иные типоразмеры силовых компонентов, управляющих более высокими токами при более низком напряжении. Преимущество повышающего каскада в том, что на шине DC поддерживается постоянное напряжение, не зависящее от входного. Возможность схемы работать в широком диапазоне входного напряжения имеет выгодное преимущество при питании балласта от солнечных элементов, т.к. их выходное напряжение в значительной степени зависит от уровня солнечного излучения и температуры.
Недостаток каскада — в его более высокой стоимости, высоком номинальном значении напряжения переключателей и меньшем КПД из-за дополнительных потерь в повышающем каскаде. Пушпульная однокаскадная конфигурация повышает величину преобразованного напряжения с помощью двух первичных обмоток повышающего трансформатора. Ее преимущество — в изоляции выхода от входа, что может понадобиться при питании от солнечных элементов. Кроме того, стоимость пушпульной схемы меньше за счет исключения повышающего каскада (однако требуется повышающий трансформатор) и меньшего номинального напряжения переключателей.
Недостаток пушпульной схемы в том, что напряжение прямоугольной формы, поступающее на резонансный контур, изменяется в зависимости от постоянного входного напряжения, что ограничивает его диапазон. Однако новый метод регулировки яркости, описанный в следующем разделе, обеспечивает управление током лампы с помощью обратной связи, благодаря чему исчезает зависимость от входного напряжения и расширяется его диапазон. По этим причинам пушпульная конфигурация была выбрана в качестве наиболее подходящей топологии балласта.

Новый метод регулировки яркости

Полная схема регулировки яркости с пушпульной топологией (см. рис. 3) имеет входной фильтр шума балласта, ИС управления, пушпульный повышающий каскад для формирования высоковольтного ВЧ-напряжения прямоугольной формы и выходной резонансный контур для разогрева, зажигания и регулировки яркости люминесцентной лампы. Дополнительная цепь регулировки яркости включает изолированный интерфейс 0…10 В DC, токочувствительную цепь для измерения тока лампы и цепь с обратной связью, позволяющую регулировать этот ток путем изменения выходной частоты. Замкнутый контур обратной связи необходим для регулировки тока люминесцентной лампы, имеющей нелинейные электрические характеристики.

Рис. 3.  Блок-схема пушпульного балласта с регулировкой яркости и постоянным входным напряжением

В новом методе регулировки яркости лампы используется токочувствительная цепь и цепь обратной связи. Для измерения переменного тока лампы применяется токочувствительный резистор RCS (см. рис. 4).

Рис. 4. Новый метод AC+DC регулировки яркости

Измеренный сигнал, прошедший через CFB и RFB цепи обратной связи, суммируется с постоянным опорным напряжением. Результирующий сигнал AC+DC сравнивается с потенциалом земли (COM), а частота изменяется таким образом, чтобы амплитудное значение отрицательной полуволны переменного тока удерживалось на уровне COM.
При увеличении опорного сигнала амплитудное значение отрицательной полуволны сигнала AC+DC начинает превышать COM, и цепь обратной связи уменьшает частоту, увеличивая коэффициент усиления резонансного контура. В результате ток лампы возрастает, как и амплитуда сигнала AC+DC на DIM-выводе, пока амплитудное значение отрицательной полуволны снова не достигнет уровня COM. При уменьшении опорного сигнала DC амплитудное значение отрицательной полуволны становится ниже COM. Цепь обратной связи увеличивает частоту, снижая коэффициент усиления резонансного контура, пока амплитудное значение отрицательной полуволны снова не достигнет COM. Комбинация опорного постоянного тока и переменного тока лампы позволяет установить единый узел регулировки яркости с помощью замкнутого контура.
Для разогрева, зажигания и регулировки яркости лампы используется рабочая частота в качестве управляющего параметра. Во время разогрева и перед зажиганием лампы последовательный резонансный контур представляет собой последовательно соединенную LC-цепочку (см. рис. 5) с высокой добротностью.

Рис. 5. Диаграмма Боде резонансного контура с рабочими точками

При регулировке яркости резонансный контур представляет собой последовательно соединенную индуктивность L и параллельную цепочку RC с низкой добротностью при 100-% яркости и высокой добротностью — при 10-% значении.
Во время разогрева выходная частота имеет максимальное значение, а затем линейно уменьшается (см. рис. 6).

Рис. 6. Временные диаграммы этапов разогрева,  зажигания и регулировки яркости

По мере уменьшения частоты катоды лампы подогреваются током резонансного контура. Когда частота достигает резонансного значения частоты контура, выходное напряжение на лампе возрастает. Лампа зажигается, если выходное напряжение превышает пороговое напряжение зажигания лампы. Начинает течь ток, которым управляет цепь обратной связи, благодаря чему устанавливается требуемая яркость.

 

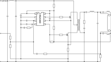
Схема 30-Вт балласта регулировки яркости

Полная схема балласта приведена на рисунке 7.

Рис. 7. Схема мини-балласта с регулировкой яркости

Входное напряжение 24 В DC поступает через фильтр электромагнитных помех, за которым следует конденсатор шины DC. Пушпульный коммутационный каскад управляется ИС IRS2530D, обеспечивающей нагрев, поджигание и регулировку яркости лампы. Проходящий через резистор ток вызывает падение напряжения, питающего ИС. Стоки пушпульных МОП-транзисторов подключены к центральной точке первичной обмотки повышающего трансформатора. Далее напряжение шины 24 В DC повышается и преобразуется в ВЧ-напряжение прямоугольной формы 300 Вp-p на вторичной обмотке, служащей для управления выходным резонансным контуром. Резонансная цепь обеспечивает функцию передачи для генерации высокого напряжения зажигания лампы и НЧ-фильтрацию для регулировки яркости.
Благодаря разделительному конденсатору ток у лампы всегда переменный. Это предотвращает миграцию ртути, из-за которой происходит затемнение торцевой области лампы и укорачивается срок ее эксплуатации. Вторичные обмотки дросселя резонансного контура и конденсаторы служат для разогрева катодов лампы. Цепи катодного нагрева также отделяют ток лампы от катодного тока, позволяя токочувствительному резистору измерять ток лампы. Измеренный этим резистором сигнал тока AC поступает на DIM-вывод через конденсатор и резистор обратной связи. Резисторы RSD1 и RSD2 позволяют определить момент извлечения лампы и автоматически перезапустить балласт, когда ее вставляют. Благодаря тому, что в ИС IRS2530D имеется встроенная защита от всех других условий отказа, например от зажигания газа, провала входного напряжения, схема имеет меньшее число компонентов и повышенную надежность.
Измеренная амплитуда сигнала балласта показана на рисунке 8. На рисунке 8а показано напряжение на выводе VCO, напряжение лампы и ее ток в обычном режиме нагрева, зажигания и регулировки яркости. VCO и напряжение лампы возрастают, нагревая катоды. Лампа зажигается при достижении порогового напряжения. На рисунках 8б и 8в показано выходное полумостовое напряжение (VS) и напряжение на DIM-выводе при яркости 100 и 10%.

Рис. 8. Измеренные сигналы мини-балласта

 

Амплитуда напряжения на DIM-выводе уменьшается (вместе с током лампы) со 100 до 10%, при этом рабочая частота непрерывно изменяется для удержания амплитуды отрицательной полуволны переменного тока на уровне COM.
Из рисунка 9 видно, что во всем диапазоне регулировки достигается линейная зависимость между среднеквадратичным значением тока и регулирующим напряжением в диапазоне 0…10 В DC.

Рис. 9. Зависимость тока лампы от регулирующего напряжения

 

Заключение

Преимущество электронных балластов, управляемых постоянным входным напряжением, состоит в отсутствии необходимости выпрямления входного напряжения и использования каскада коэффициента мощности. Дальнейшее упрощение схемы с помощью трехступенчатой пушпульной топологии дает дополнительные преимущества за счет исключения повышающего каскада, что позволяет снизить стоимость, обеспечить изоляцию и увеличить соотношение лм/Вт. Новый успешный метод управления током лампы с использованием обратной связи позволяет работать в широком диапазоне постоянного входного напряжения и установить защиту от условий отказа.
Дальнейшие усовершенствования этой схемы заключаются в обеспечении вспомогательного питания VCC, позволяющего снизить уровень входного напряжения. Кроме того, это решение можно использовать в приложениях с лампами высокой интенсивности и в светодиодном освещении.

 

Литература

1. P. Green, AN-1038: Low Voltage DC Supply Dimmable Ballast for 1x36W Lamp//www.irf.com/technical-info/appnotes/an-1038.pdf.
2. IRS2530D Dimming Ballast Control IC, Datasheet//www.irf.com.
3. T. Ribarich, J. Ribarich, A New Model for High-Frequency Ballast Design, in IEEE-IAS Conf. Rec., 1997, pp. 2334-2339.
4. International Rectifier, IRPLDIM4E and IRPLDIM5E, Reference Design Kits, 2009//www.irf.com.
5. Elenbaas, W., ed., Fluorescent Lamps, Second Edition // Philips Technical Library, Eindhoven, The Netherlands 1971.



Вы можете скачать эту статью в формате pdf здесь.
Оцените материал:

Автор: Том Райбэрих (Tom Ribarich), Джон Райбэрих (John Ribarich), International Rectifier Corp.

function AddBookmark(url, title) { if (window.sidebar) { // Mozilla Firefox Bookmark window.sidebar.addPanel(title, url, ""); } else if( window.external ) { // IE Favorite window.external.AddFavorite( url, title); } else if(window.opera && window.print) { // Opera Hotlist return true; } } --> function ShowRecommend() { d = document.getElementById('recommendDiv'); if (d) { display = d.style.display; newValue = 'none'; switch (display) { case 'none': newValue = 'block'; break; default: newValue = 'none'; break; } d.style.display = newValue; } } -->


Комментарии

0 / 0
0 / 0
function CommentsLogin(f, err) { res = Login(f.login.value, f.password.value, false); if (res) { f.submit(); } else { err.style.display = 'block'; f.password.value= ''; return false; } } -->

Прокомментировать





 
 
 





Комиссия  |  Кредитооценка  |  Показы  |  Пользователи
© 2007 - 2026 Баннерная сеть
Создание сайта — > ®
Контакты