f6e0564c Смотри здесь массаж для двоих эротический.
Смотрите на сайте обучение по экологическим программам.
 
 Вход |  Регистрация
 
   
 


 

5 ноября

Замена традиционной лампы накаливания рекомендации по выбору светодиодного драйвера

В статье освещены вопросы получения высокого КПД при замене стандартных ламп накаливания на светодиодные и совместимости этих решений с существующими схемами фазового затемнения.



Н

а рынке устройств освещения происходят большие изменения. Сегодня многих интересуют пути замены стандартных 60 Вт ламп накаливания на более энергоэффективные решения с использованием светодиодов. Это обусловлено известными и объективными факторами: КПД светодиодов в 10 раз больше, чем у ламп накаливания, время работы светодиодов — около 100 тыс. ч. — фактически не предполагает дальнейших затрат на замену и обслуживание осветительного оборудования.

Потенциал светодиодного ос­вещения очевиден. Так, в США уже переходят на использование светодиодных светильников во всех правительственных зданиях. Серьезность намерений США подтверждается тем фактом, что для скорейшего развития данной отрасли Конгресс назначил премию в 10 млн долл. за создание альтернативы лампе накаливания под стандартный патрон. Однако новая лампа должна содержать не только светодиоды, но и светодиодный драйвер (источник питания), что ставит перед разработчиками довольно непростую задачу, учитывая жесткие ограничения по габаритам и шумо­вым характеристикам. Эффективность лампы должна превышать 90 лм/Вт, поэтому эффективность источника питания критична для создания успешного решения.

Чтобы обеспечить распространение света, светодиодная лампа должна содержать 12 или более светодиодов. Яркость светодиода является функцией от проходящего через него тока, типовое номинальное напряжение светодиода — 3,4 В с диапазоном 2,8…4,2 В. Светодиоды в лампе соединены последовательно, т.е. драйвер должен обладать функцией работы на постоянном токе (СС — Constant Current) в широком диапазоне напряжений.

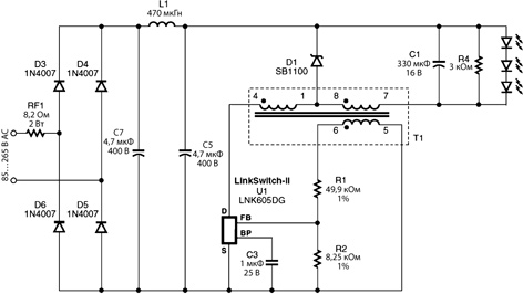
Недавний прорыв в технологии производства преобразователей напряжения позволил строить светодиодные драйверы при использовании минимального числа компонентов. К примеру, преобразователь, разработанный компанией Power Integrations Inc. (см. рис.1), использует всего 16 компонентов. Данная схема спроектирована для работы в диапазоне входных напряжений 85...265 В АС, что предоставляет возможность использования лампы в любой стране мира.

Рис. 1. Схема tapped-buck-преобразователя на базе LNK605DG

Ключевые преимущества топологии tapped-buck — это меньшие габариты печатной платы, меньшие габариты дросселя и больший КПД (>80% для 4,2 Вт), чем у изолированного обратноходового преобразователя. Фильтрация ЭМИ тоже более простая в силу того, что генерация помех идет меньше. На рисунке 1 представлен tapped-buck-преобразователь на основе микросхемы LNK605DG (семейство LinkSwitch-II Power Integrations). При использовании технологии tapped-buck нагрузка соединяется последовательно с дросселем (в данном случае обмотки 1—4 и 7—8) и ключевым элементом (встроенный в U1 MOSFET-транзистор на 700 В). При запирании ключа энергия, запасенная в T1, индуцирует ток в выходной обмотке (выводы 7—8). Ток выходной обмотки увеличивается коэффициентом трансформации и течет с выходной обмотки через выпрямляющий диод D1 и нагрузку.

Микросхема U1 работает на частоте 88 кГц, что обусловливает минимизацию габаритов дросселей и конденсаторов. В режиме постоянного напряжения (CV — Constant Voltage) схема генерирует 12 В ±5% с током до 350 мA при переключении в режим постоянного тока (СС). Это нормальный режим работы для светодиодной нагрузки — 350 мA ±10%. Ключом здесь является контроллер, встроенный в U1. Обратная связь использует напряжение со вспомогательной обмотки (выводы 5—6) T1. Для поддержания режима СС не требуется шунтирующий резистор. Кроме того, в схеме отсутствует оптопара или вторичная цепь контроля. Метод контроля компенсирует изменения параметров дросселя и других компонентов, а также изменения входного напряжения.

В начале каждого рабочего цикла ключ U1 отпирается, ток начинает течь через U1, и при достижении внутреннего уровня ограничения ключ U1 запирается. При этом энергия, запасенная в T1, индуцирует ток выходной обмотки, что поддерживает его стабильность от цикла к циклу. Конденсатор C1 фильтрует ток нагрузки и удаляет из него шумовую компоненту. Релейный метод контроля ключа и частота переключения варьируются в зависимости от напряжения обратной связи на выводе FB.

В режиме СС, т.к. выходное напряжение, а, соответственно, и напряжение обратного хода, растет, растет и напряжение вывода FB. Это снижает частоту переключения, поддерживая, таким образом, постоянный выходной ток. В режиме CV контроллер управляет выходным напряжением релейным методом. Благодаря переключению в режим СС в схеме реализована защита от превышения максимального выходного напряжения. При возникновении неполадки и росте температуры LNK605DG выше максимальной (142°C) активируется интеллектуальная тепловая защита.

Описанная схема представляет собой одно из наиболее эффективных решений для замены традиционной лампы накаливания. Оно совместимо с ЭМИ стандартами EN 55015 класса B, имеет запас в 10 дБ. На данном уровне мощности требования стандарта Energy Star могут быть выполнены благодаря технологии valley-fill. К сожалению, она потребует установки дополнительных пассивных компонентов, что увеличит размер платы и снизит общий КПД. Более того, Energy Star ввел предложение, что все светодиодные лампы должны поддерживать функцию фазового затемнения. Добавление этой функции требует дополнительной цепи, что также скажется на КПД. Однако функция фазового затемнения может быть добавлена за счет использования цепи для определения фазы нарастающего напряжения, генерируемого симистором. Пример такой цепи представлен на схеме buck-boost-преобразователя на рисунке 2.

Рис. 2. Схема buck-boost-преобразователя 9 Вт, использующего технологию valley-fill для улучшения коэффициента мощности

Преобразователь buck-boost, показанный на рисунке 2, обеспечивает режим постоянного выходного тока до 9 Вт с максимальным выходным напряжением до 70 В, диапазоном входного напряжения 108…132 В АС и включает функцию фазового детектирования для использования с симисторными схемами контроля затемнения. Пассивный корректор коэффициента мощности (valley-fill) дает источнику питания коэффициент мощности более чем 0,2, что полностью соответствует стандарту Energy Star SSL (твердотельные светильники) для коммерческого применения. Высокое выходное напряжение позволяет увеличить КПД и компенсировать дополнительные потери на технологии valley-fill. Преобразователь также соответствует стандарту ЭМИ — EN 55015B.

Микросхема LinkSwitch-TN (U1) использует релейный метод контроля силового ключа, описанный выше. В этой схеме шунтовой резистор R11 генерирует напряжение на светодиоде оптопары U2A. Это сигнал обратной связи, который прикладывается на вывод FB микросхемы U1 через фототранзистор U2B и резистор R12. Диоды VR1, VR2 и резистор R14 служат для ограничения выходного напряжения в режиме «без нагрузки» на уровне 80 В.

Логика фазового детектирования использует преимущества релейного метода управления силовым ключом для контроля угла фазы симистора и запрета переключения силового ключа для снижения тока нагрузки и, соответственно, затемнения. Диод D10 изолирует входное напряжение от накопительных конденсаторов, что позволяет получить из него информацию об угле фазы. Резисторы R7—R9 формируют цепь деления напряжения. Напряжение на R7 усредняется емкостью С7. Как только входное напряжение уменьшается (изменяется угол фазы симистора), напряжение на С7 снижается, тем самым понижая напряжение на базе Q1. Как только напряжение базы Q1 падает ниже 5,1 В, Q1 открывается, пуская ток на вывод FB и прекращая переключения ключа. Диоды D2—D4 вместе с конденсаторами С1 и С2 формируют цепочку технологии valley-fill для обеспечения коррекции коэффициента мощности.

Схемы, описанные выше, иллюстрируют два примера замены стандартной лампы накаливания на светодиодную. Первая схема требует минимального количества компонентов и позволяет произвести лампу с универсальным входным напряжением. Вторая схема обладает поддержкой функции фазового затемнения и, вероятно, является более уместной заменой для традиционной лампы накаливания. Несмотря на то, что вторая схема более сложная, ее КПД все еще остается на уровне, превышающем 85% при полной нагрузке. Существуют также решения, которые заменяют стандартную схему фазового затемнения, например, трехпроводные системы или есть еще вариант замены симисторов на IGBT. Такие решения менее совместимы с существующими схемами, однако с технической точки зрения они более правильны и эффек­тивны.



Вы можете скачать эту статью в формате pdf здесь.
Оцените материал:

Автор: Сильвестро Фимиани (Silvestro Fimiani), менеджер по маркетингу продукции, Power Integrations Inc.

function AddBookmark(url, title) { if (window.sidebar) { // Mozilla Firefox Bookmark window.sidebar.addPanel(title, url, ""); } else if( window.external ) { // IE Favorite window.external.AddFavorite( url, title); } else if(window.opera && window.print) { // Opera Hotlist return true; } } --> function ShowRecommend() { d = document.getElementById('recommendDiv'); if (d) { display = d.style.display; newValue = 'none'; switch (display) { case 'none': newValue = 'block'; break; default: newValue = 'none'; break; } d.style.display = newValue; } } -->


Комментарии

0 / 0
0 / 0
function CommentsLogin(f, err) { res = Login(f.login.value, f.password.value, false); if (res) { f.submit(); } else { err.style.display = 'block'; f.password.value= ''; return false; } } -->

Прокомментировать





 
 
 





Комиссия  |  Кредитооценка  |  Показы  |  Пользователи
© 2007 - 2026 Баннерная сеть
Создание сайта — > ®
Контакты